2018年07月02日 澎湃新闻
原标题:上海博物馆藏45方黄易篆刻原石见出的风格特点
文/孔品屏
黄易是清代重要的篆刻家、书画家、金石学家。他一生致力于金石碑版研究,四处寻访残碣断碑,并予以全面、系统地整理与著录。黄易篆刻师事丁敬,不仅对丁敬提出的“崇汉反明”之印学主张亲身践行,而且广泛借鉴金石、书法中的表现手法,以“小心落墨、大胆奏刀”理念独运于篆刻之道,终成醇厚、工稳、生动的篆刻风格,故而有“出蓝之誉”,与丁敬并称“丁黄”,为“西泠八家”之一。
上海博物馆收藏的明清流派印章在国内外享有盛誉,在流派和代表印家方面都是目前最为完整的收藏体系。浙派自清代中期以后延续发展二百余年,成为中国篆刻史上最重要的篆刻家群体之一,黄易名列浙派“西泠前四家”,是其中代表人物。上海博物馆藏有黄易篆刻原石45方,这批篆刻作品多数可见于各著录,为学界所了解和研究。然而限于时代条件,著录多为印蜕与边款,其中关于原石本身,较少提及。因此,本文主要从印石本身入手,简述这批篆刻作品概况,以供学界进一步研究。
姚立德字次功号小坡之图书印面 6.6×6.6cm 上海博物馆藏一
印主多、边款文字多且纪年跨度广,是这批藏品的两个主要特点。因此也成为学者研究考证黄易的重要实物资料。
印主可考者包括陆筱饮、陈灿、陈西堂、奚冈、魏嘉榖、翁方纲、蒋仁、梁肯堂、张埙、宋葆淳、姚立德、洪孟章、袁廷梼、潘奕隽、陆奎、仇梦岩、潘庭筠、顾元揆、姚筠等二十多位,于此可窥黄易交游的一部分范围。
近半篆刻作品的边款上刊有纪年信息。时间跨度在黄易20岁至55岁间,即始于乾隆三十八年(1773),迄于嘉庆三年(1798)。其中在20—29岁之间有四方;30—39岁是黄易精力最为充沛的十年,计有十四方,近总数的三分之一;40—49岁间有三方。50—55岁间有两方。因此,这批篆刻作品大致可窥见黄易篆刻风格的演变轨迹。陆筱饮、陈灿之与黄易在20岁左右时交往较为频繁。1773年,黄易为陈灿之所刻斋号“师竹斋”就有三方,其中一方藏上博。为陆筱饮所刻“乙酉解元”也有朱白文各一。为他们所刻之印目前成为研究黄易早期篆刻风格的重要资料。在30—39岁之间,他为陈西堂、魏嘉榖、奚冈、翁方纲、蒋仁、梁肯堂、张埙、宋葆淳、姚立德所刻甚多,从侧面也可证这个时期黄易与他们的交游较为频繁。40岁之后,则为孟洪章、梁肯堂所刻为多。
师竹斋(附边款) 1.3×1.3cm 上海博物馆藏
乙酉解元(附原石、边款、印面) 1.8×1.8cm 上海博物馆藏对于研究印人的交游与生平,或是编集活动年表,边款所记时间与内容历来为研究者所重,因此上博这批已经著录的黄易篆刻作品,学人运用甚多。兹择其中有趣者与诸位分享。
黄易为陆筱饮所刻“自度航”一印,享有盛名。此印是20世纪70年代购入。陆飞(1719—?),字起潜,号筱饮,仁和(今杭州)人。乾隆三十年(1765)解元。善山水、人物、花卉,性高旷。徐珂编撰的《清稗类钞》载有:
陆筱饮解元尝于杭州之西湖造小舟,曰“自度航”,笔床茶灶,以水为家,不复知有软红尘土。“得鱼沽酒,卖画买山”,则舟中楹帖也。
自度航(附边款) 2.8×1.6cm 上海博物馆藏一则小故事,含有黄易为之所刻有四印:“乙酉解元”(朱白文两种)、“自度航”、“卖画买山”。“自度航”款曰:
先少参寓林公造湖舫,董文敏题曰浮梅槛。东生公亦造船,名破浪。樊榭山人《湖船录》载其事,船今无,家藏破浪船子一印犹存,仲文所刻也。筱饮解元营自度航,明湖韵事,他年续录必传,余是印亦不朽矣。黄易。
“性高旷”的陆氏定是爱印之人,可惜自度航因“以贫,售之他人,作卖自度航诗”。在《西湖游船名录》中有载此舟名,或如黄易所说“传余是印”。然而,对于印学研究而言,是以印传陆氏名耳。
卖画买山 2.5×2.5cm 上海博物馆藏黄易或确有借他人传名于后世之心,当然或也有抬重印主之意。此中情怀在“苏门所藏”一印边款中亦有流露:
苏门司马,嗜学味古,卷册之富,不让青父书画舫也。古人收藏印,苟不慎择,翻为翰墨累。天籁阁物最可憎,前人已言之矣,易为司马作此,施诸卷册,后人重司马名,或美此印。正如见金栗道人、云林子诸印,悬知为周伯琦辈所篆,黄易。
苏门所藏(附边款) 1.8×1.6cm 上海博物馆藏黄易摹印,所留甚少,“永寿”是其中一方。
永寿玉印见顾氏印谱,汪工部于都门市上得之。拓一纸寄示,劲古完好,千载如新,重摹为春淙先生六十寿,黄易。
黄易在“永寿”边款上记录了他摹此印的因由:汪启淑购得此印,将印拓寄黄易,以其美好寓意,遂摹此印为梁肯堂六十寿。检索王常、顾从德《印薮》,可见纵2.4cm、横2.3cm的“永寿”一印。两印相较,可以看出得黄易摹印之高妙。后来,黄易所摹“永寿”印归丁辅之,遂请王福厂在印石顶部加刻款识:“辅之今年周甲,适得此石,为小松寿梁春淙六十之作。乡贤遗物,永寿姻缘,摩挲赞叹,为识之。”使这则金石姻缘传之后人。
永寿(附边款) 2.4×2.3cm 上海博物馆藏二
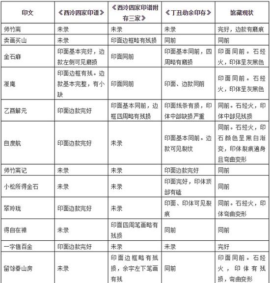
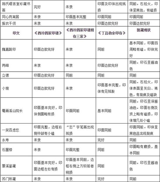
上海博物馆受赠于华先生的黄易篆刻作品原为丁仁旧藏。丁仁(1879—1949),原名仁友,字子修、辅之,号鹤庐。浙江杭州人。祖父丁申、叔祖丁丙即以收藏浙派前六家闻名,辑有《西泠四家印谱附存四家》等谱。延至其父丁立诚,又觅得后两家印章甚多;至丁仁时期,浙派诸子印章收藏已成规模。丁丑劫后,这批印章被收录在丁仁、俞人萃、葛昌楹、高时敷合辑的《丁丑劫余印存》中(下称《丁丑》)。《丁丑》一书所录小松篆刻41枚,其中上博现存原石计37枚。具体印文可见文末表格。这批印石多为青田石质,少数为昌化石与寿山石。
这批篆刻作品曾经历了两次战火。清咸丰十年(庚申,1860)、十一年(辛酉,1861),杭州两次被李秀成所率太平军所攻占,后人称之为“庚辛之乱”。这两年间,西泠四家主要收藏者“安伯、西堂同殉难,卜堂丈庚申先逝”,其所藏印石也皆散乱,后多归于丁丙,丁氏从1867年始拓家藏西泠诸子篆刻作品,称为《西泠四家印谱附存四家》,上博藏有其过渡版本之《西泠四家印谱附存三家》(此本原签为《西泠印谱》,下简称“上博本”)。上博本黄易卷成于1885年,存印蜕24方,边款未录,其中20方原石现存上博。此卷与何元锡、何澍父子所辑拓的《西泠四家印谱》比对,发现在庚辛之乱中残损的有“姚立德字次功号小坡之图书”“一笑百虑忘”“覃溪鉴藏”“鹤渚生”等。
一笑百虑忘(附边款) 2.0×2.0cm 上海博物馆藏而后,1937年吴淞沦陷,致使江南重要藏印巨擘——浙西四家的印章又一次经历战火,使原石多有残损,“仓皇避地,御寒物外一切不暇顾及矣。兵燹之余,文物荡然,即藏印一事,亦多散佚”。在战火间隙,诸家从废墟中捡回所藏,“互以劫余相慰藉,都计四家,所藏尚得千数百纽,丁兹乱世,幸得会合,惧其聚而复散也,因亟谋汇辑为谱,名曰《丁丑劫余印存》”。这是浙派遗印又一次汇集,作为流传有序的代表作,《丁丑》所录印蜕和边款为我们比对和研究提供了一个重要的资料依据。其残损之状,是历经两次战火的印石现状的呈现。检索原石,石材有裂痕,或有火烧痕迹者近三分之一。其中残损比较严重的有:印体经火烧且中部残缺的“乙酉解元”“陈氏晤言室珍藏书画”“小坡”等;有经火烧而裂纹遍体、印体呈弧线状的“留馀春山房”“翠玲珑”“自度航”等;其他石经火的还有“凝庵”“金石癖”“得自在禅”等;有印体曾经断裂后经修复的“同心而离居”“陆奎私印”等印。这种现象还存在于同为上博所藏、同样为浙派代表人物、同样历经劫难、同样曾经丁家旧藏的丁敬、蒋仁篆刻原石上。如丁敬的“南屏明中·赐紫沙门”两面印、“曹芝印信”、“陈鸿宾印”,蒋仁的“真水无香”等印,其印石都经战火且有残缺;与黄易“翠玲珑”同样因印石经火之后,受热不均、石材密度不同等因素造成了印体弯曲变形的,还有丁敬的“荔帷”一印。比对《丁丑》所录和馆藏品今拓之形态,可以发现边款上的残裂痕迹与当时著录基本一致。也就是说,目前藏品现状基本保存了丁丑劫后原貌。历史似乎凝固在那个烽烟四起的年代。
陈氏晤言室珍藏书画(附原石、边款、印面) 2.1×2.1cm 上海博物馆藏
留馀春山房(附原石、边款、印面) 2.5×2.1cm 上海博物馆藏
翠玲珑(附原石、印面、边款) 2.7×1.3cm 上海博物馆藏
凝庵(附原石、边款、印面) 1.9×1.9cm 上海博物馆藏
金石癖 2.7×2.7cm 上海博物馆藏
同心而离居(附原石、边款、印面) 1.7×2.0cm 上海博物馆藏上博所藏黄易45印,以早期版本中印面完整的《西泠四家印谱》和《西泠四家印谱附存三家》(上博本)、《丁丑劫余印存》及现存原石进行比对,其残损及收藏变化情况在文末附表中得以体现。
现存原石中,“立德”“小坡”对章是其中比较特殊的。印主姚立德,字次功,号小坡,浙江仁和人。自乾隆三十六年八月至四十四年任河东河道总督,黄易上司。对章平头无钮,高5.2cm,方1.5cm。两石颇有意思,是因为它们呈现出了战前战后两种不同面貌:“立德”尚存原貌,石材为昌化鸡血石,至今色泽鲜艳生动;“小坡”则裂痕遍体,满目疮痍,中段曾断裂,虽经修补,但已有缺损,印石表面尚可见色块轮廓,再不复昔日光彩。此印在上博本《西泠四家印谱附三家》中未见,至《丁丑》中,已见残断。不排除此印在庚辛时受损的可能性。上揭黄易为姚立德所刊另一石:“姚立德字次功号小坡之图书”,亦是在庚辛之乱中磕损多处,印面周边文字笔画、边款文字皆有残缺,此外还有当时留下的粗粗细细的历史划痕。这是黄易在乾隆四十三年(1778)四月在济宁节署平治山堂刻成,时年35岁。文字线条浑厚,有肃穆之气。前贤从战火中捡出这些印石,心中之沧桑,想来只能惨然一叹。
立德、小坡对章(附原石、印面) 1.5×1.5cm 上海博物馆藏三
20世纪30年代入藏前上海市历史博物馆的有四印。其中“师竹斋”“榕皋”“绶阶”三印原为陆树基旧藏。陆树基(1882—1979),浙江湖州人。字培之,号公培,亦号秀重,别署老培、培芝、培知、固庐、五湖印伯。善篆刻。光绪年间辑《宝史斋古印存》,1941年辑自刻印成《陆培之印存》一册,1963年辑自刻印成《固庐治石》。三印皆为青田石,品相完好。“师竹斋”一印即上揭1773年,时年二十的黄易为陈灿之所刊。“榕皋”印石高3.5cm,印面纵1.75cm,横1.8cm,为潘奕隽所刻。“绶阶”印石高4.65cm,印面纵2.0cm,横1.25cm,为袁廷梼所刻。
榕皋 1.75×1.8cm 上海博物馆藏
绶阶 2.0×1.25cm 上海博物馆藏除此之外,有一印此前未经旧谱著录,印文内容为“诗境”。此石高3.4cm,印面边长1.75cm。青田石质,现今已成酱油色。1936年于吴曼公处购得。吴曼公(1895—1979),原名观海,字颂芄,号飞雨词人、圣沦居士,斋号珠字堂、仰喜楼、花曼寿庵等。江苏武进人,民国间任故宫博物院顾问,故宫博物院古物馆编纂课主任,中华人民共和国成立后为上海文物保管委员会特约编纂。
诗境(附原石、边款、印面) 1.75×1.75cm 上海博物馆藏翁方纲有“诗境轩”,是其与诸友赏碑论学之所,黄易,为此中客。“乾隆四十一年,按试韶州,得陆放翁书‘诗境’二字刻石,拓归匾于其斋。”翁氏曾倩周绍良制“诗境”墨,墨铭放翁“诗境”二字,并作《赠吴舜华制墨歌》。关于是印,吴曼公曾有跋文交代:
予寻此印于宣南,边款十字“丁酉十月黄易刻于京师”。当时即定为覃溪先生遗印,而未有证明,今见此则无疑矣。乃加钤一印以资质对,笔画似稍肥,则以用久微泐也。翰墨因缘如此云云。辛巳秋,毗陵吴曼公记于海上花园坊之窥时楼。
按丁酉为乾隆四十二年,覃溪年四十五,而小松只三十四,距嘉庆十二年丁卯已三十年。小松久下世而覃溪年七十六矣。曼公又记。
吴曼公获此印时,印面文字线条与黄易其他朱文篆刻相比较,已见粗厚,说明其时印面已有磨损。因黄易与翁方纲之深厚交情,为翁氏所刻之印为数不少,上博所藏印中除“诗境”外,还有“石墨楼”和“覃溪鉴藏”两印。其中“覃溪鉴藏”一印因边款记录了翁氏得宋刻《欧阳苏集》之事而广为人知,其实此印存在着“双胞胎”现象,且两石均藏于上博。
覃溪鉴藏 2.4×1.8cm 上海博物馆藏名家名作,价值高昂,再者也因种种原因不易见得真容,因此“双胞胎”应运而生。有些仿作做工粗劣,一眼可知真伪,在此略过。然而有的伪作却是高手所为,不论石材、刀法、印面及边款的文字形态各方面都极其相似,似如“双兔傍地走”,真假莫辨,如赵之谦“印奴”“郑斋”等印都有早期所作高伪。时过境迁,早期高手仿作也具有一定的研究价值。基于此,另一“覃溪鉴藏”(伪印)作为研究资料在1989年时被收入公藏。同年,孙慰祖先生发表了《“覃溪鉴藏”印真伪辨》一文,对两印从印石状况、刀法、边款文字等方面进行了详细考证,最终得出:
黄易所刻真品,最初见于何梦华辑本的著录。何氏与黄易过从甚密,曾随黄易在山东搜访名碑古刻,同时,收集了黄易印蜕,合以丁敬之作,辑为《丁黄印谱》,后经其子何澍补充又成《丁蒋黄奚四家印谱》。谱中所录“覃溪鉴藏”一印,上下边尚完整。二十年代初,王福厂在北京访得原石,旋又转入八千卷楼主人丁辅之家。丁氏辑入《西泠八家印选》时,印石下边已断至“溪”字左旁。可见伪印应是据此时钤本仿刻的。
除孙先生文中所论之外,从印石尺寸与印蜕尺寸的关系上也可见其端倪。原印印蜕与印石印面尺寸一致,而伪印印面尺寸则大于印蜕尺寸,盖因迎合原印右侧残损之形态,将印石右侧削去一块,正所谓削足适履也。
黄易篆刻作品原石所留不多,“海内珍重,片石珙璧”。上海博物馆所藏者,不论是已有残缺还是保存完好,它们的存在本身传达的就是前贤对金石的热爱。面对这些遗惠余泽,让它维持原貌,进而研究、厘清事情过程,是为敬意。
(本文原标题为《上海博物馆藏黄易篆刻简述》,曾刊于《中国书法》,作者单位:上海博物馆,图版由上海博物馆提供)
——————————
延伸阅读
上博藏黄易印在《西泠四家印谱》、《西泠四家印谱附存三家》(上博本)、《丁丑劫余印存》中的对比











96