尊敬的交易商:
為維護市場健康發展,經本所研究決定,特開展十一月份第二期白盤交易額配售活動,活動詳情如下:
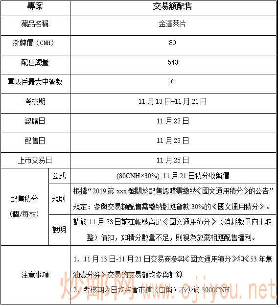
(一)交易額配售活動詳情

注:CNH為離岸人民幣的縮寫。
(二)認購數據查詢:
交易商可於11月22日9:00-21:00登錄官網,點擊http://www.gjwjs.com/pscx/jys/,查詢可認購品種、數量、所需配售積分和所需貨款。
(三)參與認購方法:
請獲得配售資格的交易商在11月22日交易時間內登錄交易客戶端,進入客戶平臺->投資類系統->發行藏品,進行認購相關操作(操作方法與申購相同),並留足配售積分,交易商如未提交認購委託或配售積分不足,均視為放棄相應配售權利。
(四)計算方法:
單個交易商交易額為:11月13日-11月21日交易商參與《國文通用積分》和《53年無油壹分券》交易的交易額總金額;
總交易額為:11月13日-11月21日《國文通用積分》和《53年無油壹分券》的交易額之和;
交易商交易額可認購配售數量=(單個交易商交易額/總交易額)×交易額配售總量,不足1個的四捨五入;(注:1、超出單帳戶最大中簽數部分的交易額不計入總交易額;2、戰略投資人帳號除外。)
(五)配售日期:
本所將於11月23日收盤後辦理認購配售貨款劃撥、配售積分扣除及藏品認購配售到賬業務,配售到賬藏品11月25日可進行交易,本次認購以交易商最終認購得到藏品掛牌市值按0.3%收取認購手續費。
(六)交易額配售激勵池使用及餘量情況:

本所保留對本次公告的解釋權。
注:參與每次認購配售活動為各交易商的自發投資行為,投資有風險,請謹慎投資。







144