香港数码综合指数喜迎久违小阳线反弹上涨,朱系的茅台强势拉升助力综合指数止跌反弹。截止收盘数码综合指数收于907.16,涨幅达到2.78%,成交额为1.4亿。技术面来看数码综合指数有望止跌,看大跌后的反弹趋势行情。

茶叶板块:羊饼经历大跌后终于有所反弹二连板,但由于不清楚主力的布局,只看不动;吉系的两只茶叶继续底部震荡,年前最多是波段行情;
古钱币板块:涨停品种达到三只,分别是二十文旗铜元、绍圣元宝和绍圣元宝当二,近期绍圣元宝两个品种走势比较强劲,当二近期有顶部迹象;铜元板块偶尔抽风,或许有些品种被对接的可能性;继续关注后续会做多的主力品种,像次新品的元丰通宝篆书、吉系的至合通宝、王总的元丰通宝当二、少帅系统的政和通宝当二、岳总的政和通宝和乾隆通宝以及万合文化的开元通宝后续趋势;
收藏品板块:先说朱系的茅台系列,茅台的涨跌关系到数码指数,数码大市值品种主力军在茅台,鸡年茅台是茅台系列的标杆品种,该品种的上涨会带动猴年茅台、猪年茅台、飞天茅台、鼠年茅台而狗年茅台属于调节器,此次上涨对于数码是定心丸,继续关注茅台后续的演绎;老品种鸟巢蓝天二连板,山水清音底部大涨反弹,继续关注下跌后到位的老品种;吉系的吉顺壶继续大单封死二连板,据传由新的团队接手操盘,果真焕然一新,期待后续有更好的表现,吉韵壶和吉如意继续回调;酒总的千亿军团绝代风华依托60日线反弹涨停,继续大单封死涨停,强压力位在350附近;去年上新没有爆炒的品种依然要关注后续的走势,像花语灿烂、锦绣山河、龙凤呈祥等。

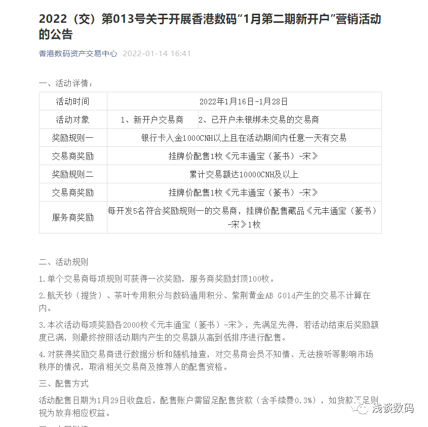
鉴于历史规律,数码开年后都将有一波春季行情,身边朋友有需要开户的可以把握一下,以下是2022年数码开展新的开户活动,福利较大,活动内容如下:

风险提示,以上信息仅供参考,不作为投资依据。交易有风险,入市需谨慎。请投资人保持独立思考判断!
再次感谢认可小编的朋友,点一点右下角的”在看“和”赞“,祝大家天天吃板鸭!







96