58

2022第099号 关于开展“阳春三月,白盘交易送好礼”002期活动的公告

尊敬的交易商:
为推动市场健康发展,经本所研究决定,现开展“阳春三月,白盘交易送好礼”002期活动,活动详情如下:
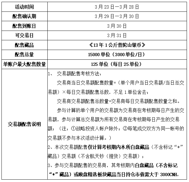
一、活动详情:

图片


二、确认及配售到账:
1、配售确认
获得配售奖励交易商可于3月29日—3月30日9:00-21:00登录电脑客户端/手机APP操作确认,确认操作方式如下:
电脑客户端操作确认方式:登录电脑客户端→进入客户平台→投资类系统→待确认增发→对“配售藏品、数量”进行确认操作。
手机APP操作确认方式:登录手机APP→增发配售→待确认增发→点击下拉箭头→对“配售藏品、数量”进行确认操作。
 
2、 配售到账
本所将于3月30日收盘后办理配售货款划拨及藏品配售到账(配售所得藏品次日可正常交易),本次配售手续费按配售挂牌市值的0.3%收取,如过期未进行“配售确认”操作,则视为放弃参与本次活动。 
本所保留对此次公告的最终解释权。
注:本所提醒广大交易商投资有风险,请理性参与,控制风险。
 
 
中国国际文化产权交易所
2022年3月22日