独孤观察,不一样的财经解读,投资人财富的守门人。看独孤观察,品味投资人生。投资,请与我们一道同行!联系QQ:3183792639。
开篇,先介绍一下老票这两天行情。总体的形势是:上涨继续蔓延。T82M西厢记小型张原封16.2万成交,已经上涨到不可一世的程度!特57黄山新全品3.3万成交!特38金鱼新全品1.8万成交,涨幅相比去年翻了三倍!新全品J8“胜利完成第四个五年计划”邮票(简称“五年计划”邮票)成交价为2450元。去年12月初,不过900元一线,目前涨幅2倍!
J8“胜利完成第四个五年计划”邮票是J票中枚数最多的一套邮票,其面值均为国内平信邮资8分,消耗量非常大,因而成为J票中的瓶颈,其中第13枚“牧区小学”和第15枚“职工宿舍”是这套票的筋票。
更为可喜的是,随着老票行情的不断延展、发酵,很多邮友喜笑颜开的同时,一些多年不见的“老面孔”都出现了,坊间评论更是如雨后春笋,多了起来,晒藏品美照的,晒成交记录的,好不热闹。这个集邮的气氛就让人感觉特别的好,有种如沐春风的感觉。
如此,我们建议邮总抓紧推出早就准备齐全的邮票价格目录表,是时候亮剑了,如此,将进一步全面激活市场。
好了,让我们听首歌,休息一会儿。一段音乐,一段旅程。孤独有你,不离不弃!
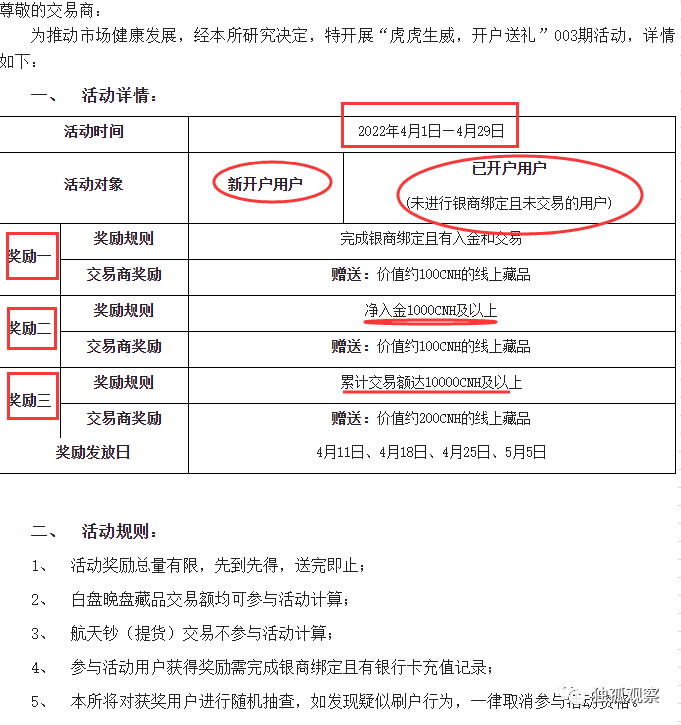
昨天晚间,国文交易所公布相关公告,继续活动供给,投资人有点目眩,请求我们解读下,参加哪一个为好,具体是:

解读:这个活动是针对新开户用户的,已开户未绑定银行卡未交易的都可以参加。奖励一,没有限制交易金额;奖励二最实惠,只要入金超过1000元,就送100元价值藏品;奖励三有难度,累积交易超过10000元,投资人要考虑为了得到200元价值奖励,万一亏损10%怎么办,岂不是得不偿失?!因此,慎重参与奖励三。
同时,这个活动,针对晚盘白盘都计算交易额,挺好,投资人可以呼朋唤友来开户薅羊毛。

解读:以上活动是针对老会员的,但是参与之前几期的只能参加奖励三,而奖励三也会有得不偿失的问题,建议投资人慎重参与。风险收益不匹配。没有参加之前活动的,可以参加本次活动奖励二的方式,最安全、稳妥。奖励一的方式也存在得不偿失问题,是个陷阱,没有交易经验的慎重参与,十个藏品还是有不小交易难度的,对投资人选票来说相当困难。
所谓“高量十字星”形态,其实就是主力洗盘结束的标志,买入就是主升浪。前期缩量震荡,主力横盘后,开始一小波拉升,缓慢回调,再来一小波拉升,缓慢回调,然后再来一小波拉升,最后一次他是以十字星形态来结束的,这个就叫“高量十字星形态”。
高量十字星形态是我们捕捉大牛票的一个参考形态。其中,很重要的一个指标就是成交量,成交量的变化会反映出主力运作的一个痕迹,成交量也是一个十分真实的一个指标,主力洗盘的假动作有很多,但是在成交量上作假的成本太大,不太容易动手脚。因此,学会看成交量是十分重要的。

但是,我们特别提示国文电子盘投资人注意的是:因为国文盘口庄家都是包年的手续费,因此,事实上与普通投资人之间就存在天然的不公平,庄家可以肆意对倒作盘,伪造成交量,而且刻意画线骗线,还有个别运用智能交易机器人收割的,对此,我们对盘面个票了如指掌,提醒投资人注意风险。
这种吸筹图形,往往后市一旦放量启动,主升浪拉的会非常的高,金融市场中想要稳定盈利,首要因素就是对介入的条件要满足,投资人不要勉强交易,条件不具备、不符合,就继续等待,这一点特别提示大家注意。
在所有“高量十字星形态”条件当中,考虑选择关键位置的关键形态,并且细节上也要选择最强的信号组合,投资人介入才能收获丰厚的收益。

最后,我们再次诚意邀请投资人加入公司举办的核心群或者加入公司家庭资产配置股票投资组合一对一服务,见证财富传奇。
提请国文开户投资人注意的是,注册手机应该是绑定银行卡的预留手机。同时,注册后,登录中国国际客户端,在个人中心里面会自动分配一个金网艺购账号,用于绑定银行卡。
而对于投资人手中藏品是否适合平移,具体品种需要具体分析,有需要具体帮助的,都可以联系我们微信客服和QQ客服。
我们在中国国际的开户机构代码是2576,投资人务必加入中小投资人自己的家园!!!就是对我们工作的最大支持!推荐人账户是:101100000011,专属开户链接地址是:
A、中国国际文化产权交易所电脑端开户链接。
http://kh.gjwjs.com:19010/SelfOpenAccount/firmController.fir?funcflg=getBrokerList&brokerId=2576
B、中国国际文化产权交易所手机开户链接(在浏览器打开)。http://gjkh.njjwyg.com:19010/SelfOpenAccount/mobile/register_broker.jsp?brokerId=2576
特别提示:在2576号段开户完毕的投资人,请抓紧联系微信客服,申请加入会员群。
郑重声明:
通过本微信公众号发布的观点和信息仅供投资人参考,完整的投资观点应以加入公司核心群获得专业指导。
本公众号不会因为关注、收到或阅读本号推送内容而视相关人员为客户。本公众号中所载内容不构成对任何人的投资建议。在任何情况下,本公众号不对任何人因使用本号中的任何内容所引致的任何损失负任何责任。同时,我们也再次提示所有投资人:投资有风险,入市需谨慎。
独孤出品,必属精品。(本文2031字)







739